
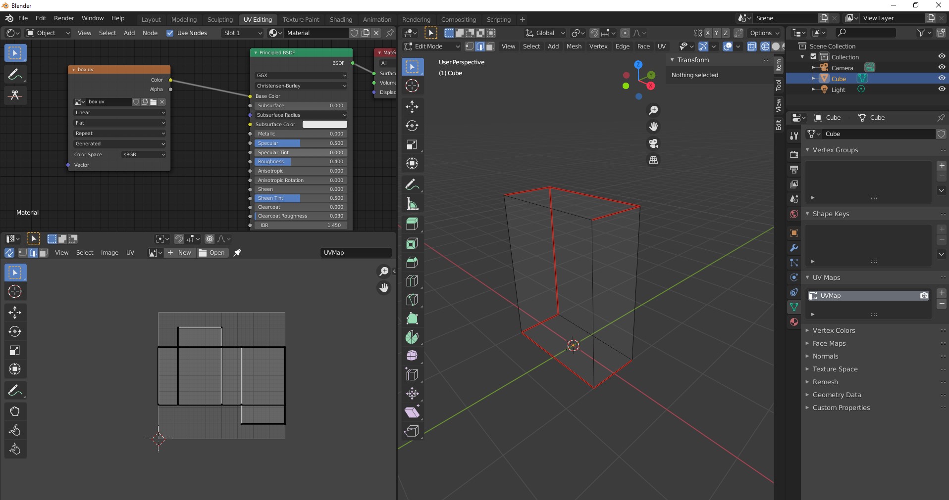
먼저 작업하기 편하게 블렌더에서 에디터 창 셋팅을 다음과 같이 3개로 나누어준다. (shader editor, UV editor, 3d viewport) 그리고 박스를 씨리얼 박스 비슷하게 모양을 만들고, edit 모드에서 uv map에서 자르려는 edge를 골라서 ctrl + E 를 누르고 Mark Seam을 해준다. (아래 스크린샷 처럼 된다)

UV editor 창에서 a를 눌러서 선택 후에 UV > Export UV layout을 선택해서 현재 uvmap이미지를 png 파일로 export한다.
인터넷에서 원하는 씨리얼 박스 이미지를 찾고, photoshop에서 export한 uv layout에 해당 씨리얼 박스 이미지를 맞추어서 uv map 에 맞는 씨리얼 박스 texture를 만든다. ( 아래 포토샵 스크린샷 참고)

그리고 만든 Texture를 다시 Blender에서 이미지를 넣어주면 다음과 같은 결과가 완성된다.

좀 더 재미를 위해 texture에 lefthanddeveloper 이미지를 추가하고 이름도 Lefthanddev flakes로 바꾸어보았다.